Schutzkonzept
Konzepte zum Schutz von Kindern und Jugendlichen in Sportvereinenen sind als erkennbarer Qualitätsentwicklungsprozess zu verstehen. Sie sollen dazu beitragen Haltungen und Verhalten zu reflektieren und dadurch zu handlungsleitenden Orientierungen führen.
Die in den letzten Jahren bekannt gewordenen Vorfälle von (sexualisierter) Gewalt und Missbrauch haben die Öffentlichkeit für dieses Thema sensibilisiert. Das Ausmaß ist weit größer als zu vermuten. Das betrifft auch die Sportorganisationen und den DBV. Mit dem vorliegenden Schutzkonzept sollen mögliche Täter:innen im Vorfeld abgeschreckt und im Verdachtsfall Handlungsmöglichkeiten aufgezeigt werden.
Der Boxring Schwarz-Weiß Unser Fritz e.V. aus Herne steht seit seiner Gründung für Werte wie Disziplin, Fairness, Zusammenhalt und persönliche Weiterentwicklung durch den Boxsport. Als gemeinnütziger Verein mit einem starken Fokus auf Kinder- und Jugendarbeit übernehmen wir eine besondere gesellschaftliche Verantwortung: Wir wollen ein sicherer Ort für alle Mitglieder sein – insbesondere für die, die uns als besonders schützenswert anvertraut sind. Dies betrifft vor allem Kinder und Jugendliche, aber auch Menschen mit Beeinträchtigung sowie unsere ehren- und hauptamtlich Engagierten.
Das vorliegende Schutzkonzept wurde im Rahmen gesetzlicher Anforderungen (u. a. gemäß Landeskinderschutzgesetz NRW §11) und ethischer Grundüberzeugungen entwickelt. Es verfolgt das Ziel, eine Kultur der Achtsamkeit, Transparenz und Beteiligung zu schaffen, die Kinder und Jugendliche aktiv schützt und gleichzeitig Handlungssicherheit für Trainer:innen, Funktionsträger:innen und Mitarbeitende bietet.
Dabei ist uns bewusst: Ein Schutzkonzept ist kein statisches Dokument, sondern ein fortlaufender Organisationsentwicklungsprozess. Es soll uns in unserem täglichen Handeln leiten, unsere Haltung prägen und uns im Verdachts- oder Krisenfall strukturierte Orientierung geben. Zugleich verstehen wir es als Ausdruck einer aktiven Positionierung gegen jede Form von Gewalt – insbesondere sexualisierter Gewalt – im Sport.
Der Boxring Schwarz-Weiß Unser Fritz ist in ihren Aktivitäten grundsätzlich offen für alle Menschen. Wir wollen soziale Integration bewirken, wobei die Selbstachtung und der Respekt vor der Würde des Menschen von großer Bedeutung sind. Wir fördern eine vorurteilsfreie Begegnung von Menschen im Sport, weil jeder Mensch einzigartig und wertvoll ist. Deshalb heißt der Boxring SW Unser Fritz jeden Menschen herzlich willkommen. Der Umgang untereinander ist geprägt von Wertschätzung, Hilfsbereitschaft, Höflichkeit und Fair-Play. Sportliche und gesellschaftliche Regeln werden beachtet und das Handeln unterliegt den Grundsätzen der Ehrlichkeit und Gerechtigkeit.
Wir möchten unseren Kindern und Jugendlichen neben dem Sport wichtige Werte mit auf ihren weiteren Lebensweg geben. Wir leben Gemeinschaft und leisten einen wichtigen Beitrag zur Entfaltung der Persönlichkeit.
Wir setzen uns aktiv dafür ein, dass jede Person im Verein – unabhängig von Alter, Geschlecht, Herkunft, Religion, sexueller Identität oder Beeinträchtigung – respektvoll behandelt wird und sich in einer geschützten Umgebung entfalten kann. In einem Sport, der wie kaum ein anderer körperliche Nähe, Autoritätsstrukturen und mentale Herausforderung kombiniert, braucht es klare Regeln, verlässliche Ansprechpartner:innen und eine Kultur des Hinschauens.
Wir bekennen uns ausdrücklich zu den Kinderrechten gemäß UN-Kinderrechtskonvention sowie zu den Standards des Landessportbundes NRW und der Deutschen Sportjugend. Unsere Grundhaltung basiert auf folgenden Prinzipien:
- Nulltoleranz gegenüber jeglicher Form von Gewalt, Grenzverletzungen oder Machtmissbrauch,
- Förderung eines respektvollen und achtsamen Miteinanders,
- Einbezug und Partizipation von Kindern und Jugendlichen bei Entscheidungen, die sie betreffen,
- Förderung von Zivilcourage sowie Schutz durch Prävention, Transparenz und kontinuierliche Weiterbildung.
Diese Haltung leben wir aktiv in unserem Trainingsalltag, bei Wettkämpfen, Vereinsfahrten, in sozialen Medien und überall dort, wo unser Verein Präsenz zeigt.
Der gesetzliche Rahmen des vorliegenden Schutzkonzepts basiert insbesondere auf den Anforderungen des Landeskinderschutzgesetzes NRW (in Kraft seit 01.05.2022), das vorsieht, dass alle Einrichtungen und Träger der Kinder- und Jugendhilfe bis spätestens 2026 ein eigenes Schutzkonzept implementiert haben müssen. Als anerkannter Träger der sportbezogenen Kinder- und Jugendarbeit ist der Boxring Schwarz-Weiß Unser Fritz e.V. in der Verantwortung, diesen Vorgaben zu entsprechen.
Darüber hinaus orientieren wir uns an den Empfehlungen des Deutschen Olympischen Sportbundes (DOSB), der Deutschen Sportjugend (dsj), den Materialien des Landessportbundes NRW sowie an den Erkenntnissen der Projekte „Safe Sport“ und „Schweigen schützt die Falschen“. Diese fundierten Quellen bieten eine wissenschaftlich fundierte Grundlage für Prävention, Intervention und partizipative Schutzprozesse in pädagogisch-sportlichen Kontexten. Evaluations- und Überarbeitungszyklen werden verbindlich terminiert.
Das Schutzkonzept gilt verbindlich für alle Mitglieder, Mitarbeitenden, Trainer:innen, Vorstandsmitglieder, Ehrenamtlichen und externen Partner:innen des Boxring Schwarz-Weiß Unser Fritz e.V., die im Rahmen ihrer Tätigkeit mit Kindern, Jugendlichen oder anderen schutzbedürftigen Gruppen in Kontakt stehen. Es betrifft alle Aktivitäten des Vereins, sowohl im Training, bei Veranstaltungen, Wettkämpfen, Vereinsfahrten als auch im digitalen Raum.
Darüber hinaus erstreckt sich die Reichweite des Schutzkonzepts auf unsere Kooperationspartner (z. B. Schulen, Verbände, Stadt Herne), sodass auch dort – im Sinne unseres Qualitätsverständnisses – Schutzstandards kommuniziert und eingefordert werden. Ziel ist es, eine umfassende Schutzkultur zu etablieren, die auch über die Vereinsgrenzen hinaus Wirkung entfaltet.
Im Rahmen des Schutzkonzepts ist es notwendig, Gewalt in all ihren Erscheinungsformen klar zu benennen. Der Boxring Schwarz-Weiß Unser Fritz e.V. erkennt an, dass Gewalt nicht nur in offensichtlicher, sondern auch in subtiler, systemischer oder struktureller Weise auftreten kann. Daher finden im Folgenden Definitionen und Begriffsbgrenzungen Platz.
In unserer Arbeit unterscheiden wir insbesondere folgende Gewaltformen:
- Physische Gewalt umfasst alle Handlungen, die den Körper direkt verletzen oder bedrohen – etwa Schläge, Tritte oder das gewaltsame Festhalten. Auch eine unangemessene körperliche Härte im Training oder bei der Anwendung von Hilfestellungen kann darunterfallen.
- Psychische Gewalt zeigt sich durch Demütigungen, Beschimpfungen, Einschüchterungen, Drohungen oder systematische Ausgrenzung. Gerade im Sport mit klaren Leistungserwartungen und hierarchischen Strukturen ist diese Gewaltform besonders relevant.
- Sexualisierte Gewalt meint jede sexuelle Handlung, die gegen den Willen einer Person geschieht oder bei der aufgrund eines Machtgefälles keine freie Zustimmung möglich ist. Dazu zählen u. a. Übergriffe, Berührungen, Kommentare, aber auch digitale Grenzüberschreitungen (z. B. durch Fotos, Nachrichten oder Überwachung).
- Interpersonelle Gewalt umfasst alle Formen des gewalttätigen, manipulativ-übergriffigen oder missbräuchlichen Verhaltens in zwischenmenschlichen Beziehungen – etwa wenn Trainer:innen ihre Autorität missbrauchen oder Kinder einander systematisch schädigen (z. B. Mobbing, Gruppenzwang).
Indem wir diese Gewaltformen klar benennen, schaffen wir die Grundlage für Prävention, Aufklärung und Handlungsfähigkeit im Verdachtsfall. Unser Ziel ist es, eine Sportumgebung zu schaffen, in der Kinder und Jugendliche keine Gewalt erleben – weder durch Erwachsene noch durch Gleichaltrige.
Boxen lebt von Vertrauen: zwischen Trainer:in und Athlet:in, zwischen Teammitgliedern, zwischen älteren und jüngeren Vereinsmitgliedern. Gleichzeitig bestehen im Sport – insbesondere im Training mit Kindern und Jugendlichen – spezifische Näheverhältnisse: Körperkontakt ist oft notwendig, beispielsweise bei Technikübungen oder im Sparring. Das macht den Sport sensibel für Machtmissbrauch, auch wenn dieser nicht offen ausgeübt wird.
Machtmissbrauch im Vereinssport kann sich zeigen, wenn Verantwortliche:
- ihre Position nutzen, um Kinder oder Jugendliche negativ zu manipulieren, zu kontrollieren oder emotional zu binden,
- Belohnung oder Strafe in Abhängigkeit von persönlicher Nähe oder Abhängigkeit setzen,
- Nähe sexualisieren oder Grenzen zu Privatleben und Intimsphäre missachten.
Deshalb ist es elementar, dass wir uns im Verein regelmäßig mit dem Thema Nähe und Distanz auseinandersetzen. Wir wollen eine Kultur fördern, in der Regeln für Körperkontakt klar kommuniziert, altersgerecht reflektiert und stets hinterfragt werden. Trainer:innen und Betreuer:innen sind angehalten, ihr Verhalten regelmäßig zu reflektieren, sich gegenseitig zu beobachten und Feedback zuzulassen.
Unsere Haltung lautet: Nähe ist ein pädagogisches Mittel – kein Selbstzweck. Professionelle Distanz schützt nicht nur Kinder, sondern auch die Erwachsenen selbst.
Sexualisierte Gewalt bezeichnet jede Form von Handlung, die mit Sexualität konnotiert ist, gegen den Willen der betroffenen Person geschieht oder bei der – insbesondere bei Kindern und Jugendlichen – keine freiwillige, wissende und reflektierte Einwilligung möglich ist. Das betrifft vor allem Situationen, in denen durch ein Machtgefälle, emotionale Abhängigkeit oder altersbedingte Unreife ein Missbrauch von Nähe und Vertrauen stattfindet.
Dabei geht es nicht zwingend um sexuelle Lust oder Übergriffe im engeren Sinne, sondern primär um das Ausnutzen von Machtverhältnissen – also darum, dass Täter:innen ihre überlegene Position nutzen, um Schwächere in ihren persönlichen Grenzen zu verletzen. Sexualisierte Gewalt ist keine spontane Handlung, sondern meist das Ergebnis gezielter Planung, Manipulation und Annäherung. Sie ist niemals ein „Versehen“, sondern eine bewusste Tat.
Beispiele für sexualisierte Gewalt sind:
- unerwünschte Berührungen mit sexuellem Bezug,
- sexualisierte oder entwürdigende Kommentare über das Aussehen oder den Körper,
- das Zeigen oder Versenden pornografischen Materials (auch über soziale Medien),
- das sogenannte Grooming, also das gezielte Herstellen von Nähe durch Geschenke, Bevorzugung oder emotionale Bindung,
- digitale Übergriffe, z. B. über Chatverläufe, das Erfragen von intimen Bildern oder unerlaubte Aufnahmen.
Täter:innen können Männer oder Frauen sein – unabhängig von Alter, Beruf, Herkunft oder sozialem Status. Sie sind häufig Personen aus dem direkten Umfeld der Kinder oder Jugendlichen, die deren Wünsche, Unsicherheiten und Bedürfnisse genau kennen und gezielt ausnutzen. Das macht sexualisierte Gewalt besonders perfide: Sie geschieht meist im Verborgenen, wird oft nicht als solche erkannt und bleibt aus Scham oder Angst lange unentdeckt.
Häufig ist sexualisierte Gewalt auch mit anderen Gewaltformen verbunden, etwa psychischer Einschüchterung, emotionaler Abhängigkeit oder körperlicher Gewalt. Im deutschen Strafrecht ist sie in den §§ 174 bis 184g StGB unter dem Titel „Straftaten gegen die sexuelle Selbstbestimmung“ erfasst.
Für den Boxring Schwarz-Weiß Unser Fritz e.V. steht fest: Sexualisierte Gewalt darf nicht tabuisiert werden – weder im Gespräch noch im Handeln. Wir fördern eine Kultur, in der schwierige Themen offen angesprochen werden können. Durch klare Regeln, benannte Vertrauenspersonen, Präventionsschulungen und eine aktive Haltung schaffen wir sichere Räume für Kinder, Jugendliche und Erwachsene, die Hilfe brauchen. Um einen umfassenden Übebrlick geben zu können, werden folgende Formen unterschieden:
1. Grenzverletzungen:
- Verbale und gestische sexuelle Belästigung
- Zu-Nahe-Kommen
- Bloßstellen
- Missachtung der Schamgrenzen
- Unangemessenes Ausfragen
2. Übergriffe:
- Massive und häufige Grenzverletzungen
- Physische Übergriffe
- Psychische Übergriffe
3. Strafrechtlich relevante Formen der Gewalt
- Sexuelle Gewalt
- Sexuelle Handlungen
- Sexueller Missbrauch
Betroffene sexualisierter Gewalt fühlen oftmals Scham, Hilflosigkeit und Ohnmacht. Die meisten Kinder und Jugendlichen offenbaren sich zudem nicht direkt, wenn sie Gewalt erlebt haben. Sie teilen sich über andere, subtilere Wege mit. Es gibt daher keine eindeutigen und spezifischen Anzeichen bzw. Symptome, an denen Außenstehende sexualisierte Gewalterfahrungen erkennen können, da diese immer individuell verarbeitet werden.
Bei Verhaltensänderungen von Kindern und Jugendlichen ist es grundsätzlich wichtig, immer genau hinzusehen. Auffälligkeiten, die auf sexualisierte Gewalt hindeuten, können jedoch zugleich auf andere Probleme im familiären Umfeld oder im Freundeskreis zurückzuführen sein. Es ist daher zentral, immer auch alternative Hypothesen und andere Ursachen mit zu bedenken.
Mögliche Symptome, die aber auch auf andere Ursachen zurückgeführt werden können, sind:
- Konzentrationsstörungen,
- extreme Müdigkeit,
- übertriebene Wachsamkeit,
- Schreckreaktionen,
- Reizbarkeit und Wutausbrüche,
- Rückzug von Aktivitäten und Vermeidungsverhalten,
- extremes Leistungsverhalten,
- häufige „geistige Abwesenheit“ und auffällige „Erinnerungslücken“,
- Suchttendenzen (Computer, Essen, Alkohol, Drogen etc.).
Nehmen Trainer:innen oder Betreuer:innen in Sportvereinen solche Verhaltensauffälligkeiten bei jungen Menschen wahr, ist es hilfreich, wenn sie ihre Hilfe aktiv anbieten und ggf. professionelle externe Beratung hinzuziehen
Dieses Kapitel beschreibt die organisatorischen Voraussetzungen für einen wirksamen Kinder- und Jugendschutz im Verein. Es zeigt auf, wie Zuständigkeiten im Boxring Schwarz-Weiß Unser Fritz e.V. klar geregelt sind, wer welche Verantwortung trägt und welche internen und externen Ansprechpartner:innen bei Fragen oder Verdachtsfällen eingebunden werden. Ziel ist es, eine transparente, handlungsfähige und nachhaltige Struktur zu schaffen, die Schutzprozesse im Vereinsalltag zuverlässig verankert.
Der Vorstand des Boxring Schwarz-Weiß Unser Fritz e.V. hat am 12.09.2025 einstimmig beschlossen, ein umfassendes Schutzkonzept zur Prävention und Intervention bei Gewalt, insbesondere sexualisierter Gewalt, im Verein zu implementieren. Damit bekennt sich der Verein nicht nur zur Einhaltung der gesetzlichen Vorgaben des Landeskinderschutzgesetzes NRW (§11), sondern auch zu seiner ethischen Verantwortung, insbesondere gegenüber Kindern, Jugendlichen und anderen schutzbedürftigen Personen.
Dieser Beschluss ist Teil einer aktiven Haltung, die Prävention nicht als reine Pflicht, sondern als Chance zur Weiterentwicklung des Vereins begreift. Mit dem Schutzkonzept wird ein verbindlicher Orientierungsrahmen für das Verhalten im Verein geschaffen – sowohl für Hauptamtliche als auch für Ehrenamtliche, für Eltern wie für Kinder und Jugendliche.
Der Vorstand verpflichtet sich zur:
- regelmäßigen Evaluation und Fortschreibung des Schutzkonzepts,
- Unterstützung und Entlastung der benannten Kinderschutzbeauftragten,
- Ressourcenbereitstellung für Fortbildungen und Schulungen,
- Veröffentlichung und Kommunikation des Konzepts im Verein und nach außen.
Der Beschluss wurde schriftlich dokumentiert und allen Mitgliedern zur Kenntnis gegeben.
Eine tragende Säule des Schutzkonzepts ist die klare und transparente Benennung von Ansprechpersonen, an die sich Kinder, Jugendliche, Eltern sowie Trainer:innen und Mitarbeitende bei Unsicherheiten, Fragen oder konkreten Verdachtsmomenten wenden können. Im Boxring Schwarz-Weiß Unser Fritz e.V. stehen hierfür zwei interne Schutzbeauftragte zur Verfügung, die als erste Ansprechpartner:innen fungieren. Sie sind vertraut mit den internen Abläufen und werden regelmäßig geschult, um qualifiziert beraten und weitervermitteln zu können.
Je nach Art und Schwere eines Anliegens können die internen Schutzbeauftragten auch durch externe Fachstellen ergänzt werden – etwa bei Verdachtsfällen sexualisierter Gewalt, bei Beratungsbedarf oder zur Krisenintervention. In diesen Fällen erfolgt die Einbindung in enger Abstimmung mit den Betroffenen und mit Rücksicht auf deren Bedürfnisse und Schutzinteressen.
Alle Ansprechpersonen – sowohl intern als auch extern – sind auf der Vereinswebsite namentlich genannt und mit Kontaktmöglichkeiten versehen. So ist gewährleistet, dass niedrigschwellige, vertrauenswürdige und professionelle Unterstützung jederzeit erreichbar ist.
Ein wirksames Schutzkonzept lebt nicht nur von internen Strukturen, sondern auch von der professionellen Einbindung externer Expertisen. Der Boxring Schwarz-Weiß Unser Fritz e.V. kooperiert daher mit folgenden Partnern und Institutionen:
- Stadt Herne – Jugendamt: Beratung bei Schutzbedarf, rechtssichere Einordnung von Verdachtsfällen und Unterstützung im Krisenfall.
- Landessportbund NRW & Sportjugend NRW: Nutzung von Fortbildungsangeboten, Materialien und Standards.
- Regionale Fachberatungsstellen gegen sexualisierte Gewalt: Ansprechpartner für Krisenintervention und Supervision.
- Ressourcen innerhalb des Vereins: zur Stärkung einer partizipativen Haltung.
Langfristig wird angestrebt, ein lokales Präventionsnetzwerk zu etablieren, das regelmäßig in Austausch tritt und gemeinsam an einer sicheren Jugendkultur im Sport arbeitet. Wir verstehen Schutz nicht als Insellösung – sondern als gemeinschaftliche Verantwortung innerhalb der Stadtgesellschaft.
Dieses Kapitel befasst sich mit der systematischen Analyse potenzieller Gefährdungssituationen im Vereinsalltag. Es beschreibt, welche Risiken für Kinder, Jugendliche und Mitarbeitende im Boxsport bestehen können, in welchen Vereinssituationen diese besonders relevant sind und wie der Verein darauf reagiert. Ziel ist es, durch eine realistische Einschätzung von Risiken die Grundlage für wirksame Schutzmaßnahmen zu schaffen und präventiv zu handeln.
Der Boxring Schwarz-Weiß Unser Fritz e.V. betreut Kinder und Jugendliche ab einem Alter von etwa neun Jahren, viele davon mit Migrations- oder Fluchthintergrund oder aus herausfordernden sozialen Lagen. Häufig kommen die jungen Sportler:innen mit dem Wunsch in den Verein, Grenzen zu testen, sich selbst zu behaupten oder auch persönliche Belastungen zu verarbeiten. Gerade deshalb ist es unsere Pflicht, besonders aufmerksam für potenzielle Gefährdungen zu sein.
Die Risikoanalyse unterscheidet zwischen verschiedenen Zielgruppen, um spezifische Schutzbedarfe zu erfassen:
- Kinder (9–13 Jahre):
Sie sind besonders abhängig von der Fürsorge Erwachsener, verfügen oft noch nicht über ein reflektiertes Verhältnis zu körperlicher Nähe oder Machtverhältnissen. Risiken bestehen insbesondere in körpernahen Trainingssituationen, fehlender Aufsicht in Umkleiden oder auf Vereinsfahrten.
- Jugendliche (14–18 Jahre):
In dieser Altersgruppe geht es verstärkt um Selbstständigkeit, Rollenfindung und Identität. Konflikte, Rivalitäten oder sexuelle Themen sind Teil dieser Lebensphase. Risiken entstehen u. a. durch unklare Nähe-Distanz-Grenzen zu Trainer:innen, Gleichaltrigen oder beim digitalen Kontakt.
- Trainer:innen und Betreuende:
Sie befinden sich häufig in Mehrfachrollen – als Autorität, Vertraute und Bezugsperson. Risiken liegen in emotionaler Überforderung, mangelnder Rollenklarheit oder unreflektiertem Verhalten. Auch unklare Zuständigkeiten und fehlende Supervision können die Gefahr von Übergriffen oder grenzverletzendem Verhalten erhöhen.
Durch die differenzierte Betrachtung wird klar: Schutzmaßnahmen müssen zielgruppenspezifisch gestaltet und kommuniziert werden. Was für einen 17-jährigen Jugendlichen noch als lockerer Umgang gilt, kann für ein Kind bereits übergriffig sein.
Der Boxsport bringt durch seine Natur bestimmte Strukturen mit sich, in denen Risiken für Grenzverletzungen bestehen. Auf Basis einer strukturellen Risikoanalyse identifizieren wir folgende besonders sensible Situationen:
- Trainingseinheiten mit körpernahen Korrekturen: Boxtraining erfordert Körperkontakt (z. B. bei Pratzen- oder Partnerarbeit). Ohne klare Regeln und vorherige Ankündigungen kann dieser als übergriffig empfunden werden.
- Nutzung gemeinsamer Umkleiden und Duschen: Oftmals unbeaufsichtigt oder ohne klare Trennung nach Altersgruppen. Es besteht die Gefahr von Peer-Gewalt, Mobbing oder voyeuristischen Situationen.
- Vereinsfahrten, Wettkämpfe, Ausflüge: Die Rollen zwischen „Privatperson“ und „Trainer:in“ können verschwimmen. Hier entstehen Räume für Grenzverschiebungen, Alkoholmissbrauch oder unangemessene Nähe.
- Digitale Kommunikation (WhatsApp-Gruppen, Social Media): Nachrichten von Trainer:innen an Jugendliche, Screenshots können mit falschem Inhalt Beispiele für digitale Übergriffe oder ungewollte Nähe sein.
- Hierarchische Abhängigkeit bei sportlicher Förderung: Kinder und Jugendliche wollen „gute Kämpfer:innen“ werden – und können dabei leicht in emotionale oder psychische Abhängigkeit geraten. Bevorzugung einzelner Sportler:innen kann problematisch sein, wenn sie an Loyalität oder Vertraulichkeit gekoppelt ist.
In all diesen Situationen braucht es Sensibilisierung, klare Regeln und regelmäßige Reflexion im Team, um Risiken zu minimieren und Schutzräume zu sichern.
Zur strategischen Bewertung unserer aktuellen Situation und Potenziale wenden wir eine SWOT-Analyse (Stärken – Schwächen – Chancen – Risiken) auf unseren Schutzprozess an:
| Stärken | Schwächen |
|
|
|
|
|
|
| Chancen | Risiken |
|
|
|
|
|
|
Diese Analyse zeigt: Der Verein hat gute Voraussetzungen, auf vorhandenen Stärken aufzubauen – muss jedoch gezielt in Schulung, Strukturierung und Dokumentation investieren. Ziel ist es, die erkannten Risiken durch präventive Maßnahmen systematisch zu reduzieren.
In diesem Kapitel werden die Maßnahmen dargestellt, mit denen der Boxring Schwarz-Weiß Unser Fritz e.V. aktiv zur Verhinderung von Gewalt und Grenzverletzungen beiträgt. Es beschreibt konkrete Instrumente zur Information, Sensibilisierung und Schulung aller Beteiligten sowie verbindliche Strukturen wie den Verhaltenskodex, das Führungszeugnisverfahren und Beteiligungsmöglichkeiten für Kinder und Jugendliche. Ziel ist es, ein sicheres Umfeld zu schaffen, in dem Risiken minimiert und Schutzbedarfe frühzeitig erkannt werden.
Eine zentrale Säule des Schutzkonzepts ist die regelmäßige und zielgerichtete Informationsarbeit. Der Boxring Schwarz-Weiß Unser Fritz e.V. verpflichtet sich, alle Vereinsmitglieder, insbesondere Kinder, Jugendliche, Eltern, Trainer:innen und Funktionsträger:innen, über Rechte, Regeln und Ansprechpersonen zu informieren.
Informationen werden in verständlicher Sprache bereitgestellt, z. B.:
- auf der Website des Vereins (z. B. unter „Kinderschutz“),
- in ausgehängten Infoblättern in der Trainingshalle,
- bei Bedarf durch mögliche Infoveranstaltungen für Eltern und Aktive.
Sensibilisierung bedeutet aber mehr als das Aushändigen von Papieren. Deshalb können bei Bedarf regelmäßige Austauschrunden und Reflexionsformate stattfinden, z. B. Sprechstunden, außerordnetliche Vorstandssitzungen oder Trainer:innen-Besprechungen. Hier können Fragen gestellt, Unsicherheiten thematisiert und Fallbeispiele besprochen werden.
Unser Ziel ist es, eine Atmosphäre zu schaffen, in der Kinder und Jugendliche sich ernst genommen fühlen – und in der Mitarbeitende Grenzsetzungen nicht als Misstrauen, sondern als Schutzmaßnahme verstehen.
Prävention ist dann wirksam, wenn Kinder und Jugendliche selbst aktiv daran beteiligt sind. Im Boxring Unser Fritz fördern wir daher gezielt Beteiligung und Mitgestaltung. Das bedeutet konkret:
- Die Jugendlichen können eigene Regeln für respektvolles Miteinander im Training mitentwickeln, wenn sie das möchten.
- Es gibt regelmäßige Jugendversammlungen, bei denen sie ihre Anliegen, Kritik oder Ideen einbringen können.
- Ansprechpersonen für den Jugendbereich (Jugendwart) werden öffentlich bekannt gemacht und sind für Rückmeldungen zugänglich.
Ein Schutzkonzept lebt durch kompetente Umsetzung. Deshalb verpflichtet sich der Verein, alle ehren- und hauptamtlich Tätigen, die mit Kindern und Jugendlichen arbeiten, regelmäßig fortzubilden. Dazu zählen:
- Grundlagen zu Kinderschutz und sexualisierter Gewalt im Sport
- Umgang mit Nähe und Distanz
- Erkennen und Einordnen von Grenzverletzungen
- Verhalten im Verdachtsfall
- Kommunikation mit Betroffenen
Die Schulungen erfolgen über den Landessportbund NRW, den Stadtsportbund Herne oder externe Fachstellen und werden dokumentiert. Neu hinzukommende Trainer:innen und Betreuende müssen zeitnah nach Beginn ihrer Tätigkeit eine Basisschulung absolvieren. Langfristig soll ein interner Schulungskalender etabliert werden.
Alle Mitarbeitenden und Ehrenamtlichen im Boxring Unser Fritz e.V. unterzeichnen verpflichtend den vereinseigenen Ehren- und Verhaltenskodex. Dieser beinhaltet unter anderem:
- das Bekenntnis zu respektvollem Umgang,
- die klare Ablehnung jeder Form von Gewalt,
- Regeln zum Umgang mit Körperkontakt, Sprache und digitalen Medien,
- Hinweise zu Meldewegen im Verdachtsfall,
- die Verpflichtung zu kontinuierlicher Reflexion und Weiterbildung.
Der Verhaltenskodex wird in Trainingsgruppen auch mit den Kindern und Jugendlichen altersgerecht thematisiert, z. B. in Form von Symbolkarten, Postern oder mit Hilfe von Fallbeispielen.
Alle Mitarbeitenden und Ehrenamtlichen im Boxring Unser Fritz e.V. unterzeichnen verpflichtend den vereinseigenen Verhaltenskodex (siehe Kapitel 6.4). Zusätzlich gilt: Alle Mitarbeitenden und Ehrenamtlichen, die mit Kindern und Jugendlichen arbeiten, müssen ein erweitertes Führungszeugnis vorlegen. Dieses ist in festgelegten Intervallen (alle 5 Jahre) zu erneuern.
Dieses Kapitel beschreibt, wie der Boxring Schwarz-Weiß Unser Fritz e.V. im Verdachtsfall von Gewalt, insbesondere sexualisierter Gewalt, verbindlich und professionell handelt. Es legt dar, welche Abläufe und Zuständigkeiten im Krisenfall greifen, wie betroffene Personen geschützt werden und wie der Verein mit externen Stellen kooperiert. Ziel ist es, klare Handlungsfähigkeit zu gewährleisten, Verunsicherungen zu vermeiden und Betroffenen konsequent beizustehen.
Ein Verdacht auf sexualisierte Gewalt oder andere Formen von Grenzverletzungen ist für alle Beteiligten belastend. Umso wichtiger ist es, dass im Boxring Schwarz-Weiß Unser Fritz e.V. ein klares, strukturiertes Vorgehen definiert ist, das Orientierung und Sicherheit bietet.
Zentrale Grundsätze unseres Vorgehens sind:
- Schutz der betroffenen Person hat oberste Priorität.
- Wahrung der Vertraulichkeit – aber keine falsche Verschwiegenheit.
- Dokumentation und Transparenz gegenüber Entscheidungsträgern.
- Vermeidung vorschneller Schuldzuweisungen – sorgfältige Prüfung ist notwendig.
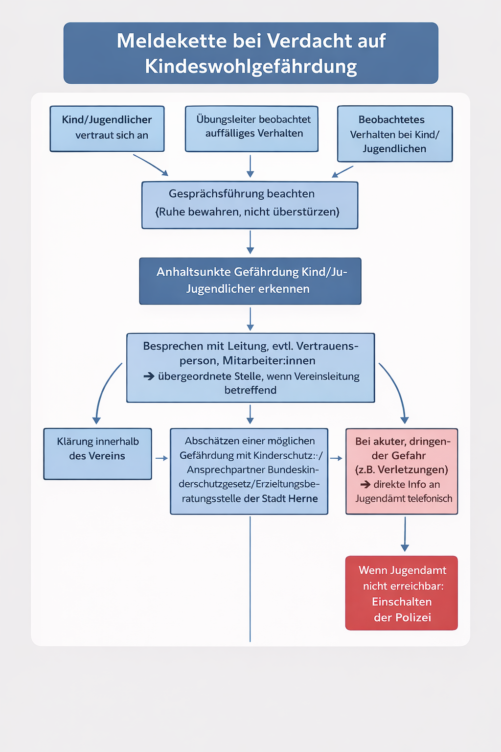
Ein Verdacht kann auf unterschiedliche Weise entstehen:
- durch eine direkte Mitteilung (z. B. ein Kind vertraut sich an),
- durch Beobachtungen (Verhaltensänderungen, Rückzug, Verletzungen),
- durch Hinweise Dritter (Eltern, andere Kinder, Lehrkräfte).
In jedem Fall gilt: Handeln statt Schweigen. Verantwortliche (Trainer:innen, Ehrenamtliche, Vorstand) sind verpflichtet, den Vorfall an die Kinderschutzbeauftragte oder Vertrauensperson zu melden. Diese übernimmt die Einordnung und leitet weitere Schritte ein – gegebenenfalls mit externer Fachberatung.
Der Interventionsplan im Verein ist in vier Schritte gegliedert:
- Ersteinschätzung und Dokumentation: Die Vertrauensperson oder Kinderschutzbeauftragte erfasst den Sachverhalt und sichert Informationen schriftlich. Bei unklarer Lage erfolgt Rücksprache mit einer externen Fachberatungsstelle.
- Schutz der betroffenen Person sicherstellen: Sofortige Maßnahmen (z. B. Distanzierung des Verdächtigen, Vertrauensperson für Betroffene, ggf. Umstrukturierung im Trainingsbetrieb) werden umgesetzt. Der Schutz des betroffenen Kindes steht an erster Stelle.
- Einbindung externer Stellen: Wenn der Verdacht sich erhärtet oder es sich um akute Gefahr handelt, wird das Jugendamt eingeschaltet (§8a SGB VIII). Polizei oder weitere Fachstellen werden hinzugezogen, sofern notwendig.
- Information des Vorstands und interne Maßnahmen: Der Vorstand wird einbezogen, trifft jedoch keine Alleinentscheidungen. Es erfolgt keine interne Aufklärung auf eigene Faust – die Zusammenarbeit mit Fachkräften steht im Vordergrund.
Alle Maßnahmen werden dokumentiert, regelmäßig reflektiert und im Verein kommuniziert – angepasst an die Notwendigkeit von Datenschutz und Schutz der Beteiligten.
Jede Meldung, jedes Gespräch und jede Beobachtung im Rahmen eines Verdachtsfalls wird chronologisch dokumentiert. Dafür wird ein einheitliches Formular genutzt, das vertraulich bei der Kinderschutzbeauftragten aufbewahrt wird. Die Dokumentation dient:
- als Grundlage für mögliche Ermittlungen,
- zur Absicherung aller Beteiligten im Umgang mit dem Vorfall,
- zur Reflexion und Weiterentwicklung von Schutzmaßnahmen.
Im Falle einer vermuteten Kindeswohlgefährdung ist der Verein verpflichtet, dem Jugendamt zu melden (§4 KKG, §8a SGB VIII). Interne Gespräche ersetzen keine offizielle Meldung. Diese Verantwortung liegt letztlich beim Vorstand – auf Empfehlung der Kinderschutzbeauftragten. Aufbewahrungsfristen für Protokolle werden festgelegt (z. B. 10 Jahre bei Verdachtsfällen). Zugriff haben ausschließlich die Kinderschutzbeauftragte und die/der Vereinsvorsitzende.
Der Verein steht im aktiven Austausch mit externen Fachstellen, die im Interventionsfall eingebunden werden. Dazu gehören u. a.:
- die Kinderschutzdienste der Stadt Herne,
- die Polizei (Abteilung für Jugend und Sexualdelikte),
- Fachberatungsstellen gegen sexualisierte Gewalt,
Diese Zusammenarbeit erfolgt auf der Basis von Verschwiegenheit, Verbindlichkeit und dem Prinzip der Parteilichkeit mit den Betroffenen. Ziel ist stets die bestmögliche Hilfe – nicht die schnelle „Klärung“ von Schuld.
Der Verein verpflichtet sich zudem zur Aufarbeitung – dazu mehr in Kapitel 9. Intervention ist für uns nicht nur eine Krisenreaktion, sondern auch eine Chance zur Verbesserung unserer Kultur, Kommunikation und Struktur.
In diesem Kapitel wird erläutert, wie der Boxring Schwarz-Weiß Unser Fritz e.V. niedrigschwellige, verlässliche und transparente Wege zur Beschwerde ermöglicht – insbesondere für Kinder und Jugendliche. Es wird dargelegt, wie Beschwerden strukturiert entgegengenommen, bearbeitet und dokumentiert werden und wie junge Vereinsmitglieder aktiv in Schutzprozesse eingebunden sind. Ziel ist es, eine Kultur des Vertrauens, der Mitbestimmung und der Offenheit zu fördern.
Ein funktionierendes Beschwerdesystem ist essenziell, um Betroffenen von Grenzverletzungen, Übergriffen oder struktureller Benachteiligung schnell und zuverlässig Hilfe zu bieten. Der Boxring Schwarz-Weiß Unser Fritz e.V. stellt daher sicher, dass alle Mitglieder – insbesondere Kinder und Jugendliche – wissen, an wen sie sich bei Beschwerden wenden können und wie der Ablauf gestaltet ist.
Unsere Ansprechpersonen für Beschwerden sind:
- Die Schutzbeauftragten, zuständig für alle Fragen rund um Prävention und Intervention.
- Die Vertrauenspersonen (Trainer:innen/ Jugendwart), mit besonderem Fokus auf Kinder- und Jugendanliegen – sie ist außerhalb der sportlichen Hierarchie ansprechbar, z. B. per E-Mail oder anonym über einen Briefkasten im Vereinsheim.
- Externe Kontaktstellen, die bei Bedarf genannt werden, z. B. die Fachberatungsstelle gegen sexualisierte Gewalt in Herne, das Jugendamt oder das Kinder- und Jugendtelefon (Nummer gegen Kummer: 116 111).
Kontaktinformationen und Hinweise zum Vorgehen bei Beschwerden hängen gut sichtbar im Vereinsgebäude aus und sind auf der Website des Vereins zu finden. Zusätzlich erhalten neue Mitglieder und deren Eltern ein Begrüßungsschreiben mit allen relevanten Informationen zu Schutz und Beschwerdemöglichkeiten.
Alle Beschwerden – unabhängig von Inhalt, Form und Absender – werden vertraulich behandelt, ernst genommen und strukturiert bearbeitet. Die Reaktion erfolgt zeitnah, dokumentiert und nach einem klar definierten Verfahren.
Dieses Kapitel beschreibt, wie der Boxring Schwarz-Weiß Unser Fritz e.V. die Umsetzung und Wirksamkeit seines Schutzkonzepts kontinuierlich überprüft, dokumentiert und weiterentwickelt. Es legt dar, mit welchen Instrumenten der Verein Rückmeldungen sammelt, Fortbildungen plant und das Schutzkonzept regelmäßig an neue Anforderungen anpasst. Ziel ist es, nachhaltige Schutzstrukturen zu sichern und dauerhaft eine hohe Schutzqualität zu gewährleisten.
Ein Schutzkonzept ist kein einmaliges Projekt, sondern ein kontinuierlicher Prozess. Damit die Maßnahmen des Boxring Schwarz-Weiß Unser Fritz e.V. dauerhaft wirksam bleiben, setzen wir auf regelmäßige Evaluation und strukturierte Rückmeldeschleifen.
Ziele der Evaluation sind:
- Wirksamkeit der Schutzmaßnahmen zu prüfen,
- Hinweise auf Lücken oder Schwächen zu erkennen,
- Vorschläge und Kritik aus dem Verein aufzugreifen,
- neue Entwicklungen (z. B. in der Gesetzgebung oder im digitalen Raum) zu integrieren.
Zur Evaluation gehören:
- Regelmäßige Feedbackgespräche mit Trainer:innen und Ehrenamtlichen, in denen Erfahrungen mit dem Schutzkonzept reflektiert werden,
- Mögliche anonyme Befragungen von Jugendlichen, z. B. mit einem digitalen Fragebogen oder in Workshop-Formaten („Was gibt dir Sicherheit im Verein?“),
- Reflexion nach jedem Interventionsfall – unabhängig davon, wie schwerwiegend dieser war,
Diese Ergebnisse fließen in eine jährliche Schutzkonzept-Sitzung ein, bei der Vorstand, Kinderschutzbeauftragte und Vertreter:innen der Jugendlichen gemeinsam über Weiterentwicklungen entscheiden.
Gesellschaft, Technik und Vereinsleben verändern sich – ebenso wie das Risiko- und Schutzumfeld. Der Boxring Unser Fritz verpflichtet sich deshalb, das Schutzkonzept regelmäßig anzupassen. Das betrifft u. a.:
- neue Risiken durch digitale Medien (z. B. Sexting, Cybermobbing),
- Veränderungen in der Mitgliederstruktur (z. B. gestiegener Anteil jüngerer Kinder, Sprachbarrieren),
- Rechtsänderungen (z. B. neue Vorgaben des Landeskinderschutzgesetzes NRW),
- neue Kooperationen (z. B. Schulprojekte oder Ferienprogramme),
- gesellschaftliche Debatten (z. B. zu sexualisierter Gewalt, Machtmissbrauch, Diversität).
In regelmäßigen Abständen erfolgt eine systematische Überarbeitung des gesamten Schutzkonzepts – auf Grundlage der internen Evaluation und externer Empfehlungen. Die überarbeitete Fassung wird verabschiedet, veröffentlicht und an alle relevanten Personen im Verein kommuniziert.
EHRENKODEX des Landessportbundes NRW
Für alle Mitarbeitenden im Sport, die mit Kindern, Jugendlichen und/oder Erwachsenen arbeiten oder im Kinder- und Jugendbereich als Betreuungspersonen tätig sind.
Hiermit verpflichte ich mich,
- Alle Menschen im Sport zu achten und die Entwicklung von Kindern und Jugendlichen zu fördern.
- Dem persönlichen Empfinden der Kinder, Jugendlichen und Erwachsenen Vorrang vor meinen persönlichen Wünschen und Zielen zu geben.
- Sportliche und sonstige Freizeitangebote für die Sportorganisationen nach dem Entwicklungsstand der mir anvertrauten Kinder, Jugendlichen und jungen Erwachsenen auszurichten und kind- und jugendgerechte Methoden einzusetzen.
- Kindern, Jugendlichen und Erwachsenen, angemessene Rahmenbedingungen für sportliche und außersportliche Angebote durch die Sportorganisation zu bieten.
- Den Kindern, Jugendlichen und Erwachsenen für alle sportlichen und außersportlichen Angebote durch die Sportorganisationen ausreichende Selbst- und Mitbestimmungsmöglichkeiten zu bieten.
- Kinder, Jugendliche und junge Erwachsene bei ihrer Selbstverwirklichung zu angemessenem sozialem Verhalten anderer Menschen gegenüber anzuleiten.
- Das Rech des Kindes, Jugendlichen und Erwachsenen auf körperliche Unversehrtheit und Intimsphäre zu achten und keine Form der Gewalt – sei sie physischer, psychischer oder sexualisierter Art – auszuüben.
- Die freiheitlich demokratische Grundordnung der Bundesrepublik Deutschland und des Landes Nordrhein-Westfalen zu achten, keine (rechts-) extremistischen oder demokratiefeindlichen Aussagen oder Verhaltensweisen zu tätigen und bei Auffälligkeiten anderer entschieden dagegen Haltung zeigen.
- Die Würde aller Menschen zu achten und jede Art von Gruppenbezogener Menschenfeindlichkeit, Rassismus, Diskriminierung menschenverachtendes Verhalten und Aussagen zu unterlassen sowie bei Auffälligkeiten Anderer entschieden dagegen Haltung zu zeigen.
- Die Diskriminierungsfreie Teilhabe aller Menschen unabhängig von Geschlecht und sexueller Orientierung und Identität zu unterstützen.
- Vorbild für Kinder, Jugendliche und Erwachsene zu sein, die Einhaltung von sportlichen und zwischenmenschlichen Regeln zu vermitteln und nach den Regeln des Fair-Play zu handeln.
- Eine positive und aktive Vorbildfunktion im Kampf gegen Doping und Medikamentenmissbrauch sowie gegen jegliche Art von Leistungsmanipulation zu übernehmen.
- Beim Umgang mit personenbezogenen Daten der Kinder, Jugendlichen und Erwachsenen die Datenschutzbestimmungen einzuhalten.
- Einzugreifen, wenn in meinem Umfeld gegen diesen Ehrenkodes verstoßen wird und professionelle Unterstützung hinzuzuziehen (kommunale Beratungsstellen, Landessportbund NRW) sowie die Verantwortlichen auf der Leitungsebene (z.B. Vorgesetzte/Vorstand) zu informieren.
________________________ ___________________________________ ____________________
Ort, Datum Name und Vorname in Klarschrift Unterschrift
Verhaltenskodex für Mitglieder, Mitarbeitende, Trainer:innen und Ehrenamtliche
Boxring Schwarz-Weiß Unser Fritz e.V.
Präambel:
Ich bin mir meiner besonderen Verantwortung gegenüber allen Mitgliedern des Vereins, insbesondere gegenüber Kindern und Jugendlichen, bewusst. Ich verpflichte mich zu einem respektvollen, grenzachtenden und verantwortungsbewussten Verhalten im Rahmen meiner Tätigkeit im Verein.
1. Grundsätze des Umgangs
- Ich achte die Würde, Grenzen und Persönlichkeitsrechte aller Kinder, Jugendlichen und Erwachsenen.
- Ich setze mich aktiv gegen jede Form von Diskriminierung, Gewalt, Machtmissbrauch und sexualisierter Gewalt ein.
- Ich fördere eine Kultur des Hinsehens und des respektvollen Miteinanders.
2. Verhalten im Training und Vereinsalltag
- Körperkontakt erfolgt ausschließlich fachlich begründet, erklärt und mit Zustimmung der betroffenen Person.
- Einzelgespräche oder Einzelkontakte außerhalb des Vereins (z. B. private Treffen, Mitfahrgelegenheiten) werden vermieden oder transparent gemacht.
- Ich nutze keine privaten Kommunikationskanäle (z. B. WhatsApp-Chats) mit minderjährigen Vereinsmitgliedern ohne Wissen der Erziehungsberechtigten.
3. Digitale Kommunikation
- Ich veröffentliche keine Bilder oder personenbezogenen Daten von Vereinsmitgliedern ohne Zustimmung.
- Ich halte mich an die Datenschutzrichtlinien des Vereins.
4. Meldung von Grenzverletzungen
- Ich informiere die zuständige Kinderschutzbeauftragte bei Wahrnehmung von problematischem Verhalten, auch bei Verdachtsmomenten.
5. Selbstverpflichtung
Ich erkläre mit meiner Unterschrift, dass ich diesen Kodex gelesen habe und mich im Sinne dieser Grundsätze verhalte.
_______________________ ________________________________________ __________________
Ort, Datum Name und Vorname in Klarschrift Unterschrift
Verhaltenskodex für Mitglieder, Mitarbeitende, Trainer:innen und Ehrenamtliche
Boxring Schwarz-Weiß Unser Fritz e.V.
Präambel:
Ich bin mir meiner besonderen Verantwortung gegenüber allen Mitgliedern des Vereins, insbesondere gegenüber Kindern und Jugendlichen, bewusst. Ich verpflichte mich zu einem respektvollen, grenzachtenden und verantwortungsbewussten Verhalten im Rahmen meiner Tätigkeit im Verein.
1. Grundsätze des Umgangs
- Ich achte die Würde, Grenzen und Persönlichkeitsrechte aller Kinder, Jugendlichen und Erwachsenen.
- Ich setze mich aktiv gegen jede Form von Diskriminierung, Gewalt, Machtmissbrauch und sexualisierter Gewalt ein.
- Ich fördere eine Kultur des Hinsehens und des respektvollen Miteinanders.
2. Verhalten im Training und Vereinsalltag
- Körperkontakt erfolgt ausschließlich fachlich begründet, erklärt und mit Zustimmung der betroffenen Person.
- Einzelgespräche oder Einzelkontakte außerhalb des Vereins (z. B. private Treffen, Mitfahrgelegenheiten) werden vermieden oder transparent gemacht.
- Ich nutze keine privaten Kommunikationskanäle (z. B. WhatsApp-Chats) mit minderjährigen Vereinsmitgliedern ohne Wissen der Erziehungsberechtigten.
3. Digitale Kommunikation
- Ich veröffentliche keine Bilder oder personenbezogenen Daten von Vereinsmitgliedern ohne Zustimmung.
- Ich halte mich an die Datenschutzrichtlinien des Vereins.
4. Meldung von Grenzverletzungen
- Ich informiere die zuständige Kinderschutzbeauftragte bei Wahrnehmung von problematischem Verhalten, auch bei Verdachtsmomenten.
5. Selbstverpflichtung
Ich erkläre mit meiner Unterschrift, dass ich diesen Kodex gelesen habe und mich im Sinne dieser Grundsätze verhalte.
____________________ _________________________________________ __________________
Ort, Datum Name und Vorname in Klarschrift Unterschrift
Schutzvereinbarung zur Umsetzung der Selbstverpflichtungserklärung des Boxring Schwarz-Weiß Unser Fritz 1984 e.V.
In unserem Verein wollen wir die Selbstverpflichtungserklärung folgendermaßen umsetzen:
Köperkontakt
Körperliche Kontakte zu den Kindern und Jugendliche (im Training oder zum Trösten in den Arm nehmen oder um Mut zu machen) müssen von diesen erwünscht und gewollt sein und dürfen das pädagogisch sinnvolle Maß nicht überschreiten.
Hilfestellung
Körperkontakt nur für die Dauer und zu Zweck der Hilfestellung; gegenseitige Hilfestellung durch Kinder, sobald und soweit das möglich ist. Notwendigkeit und Art und Weise der Hilfestellung ggf. Vorab erklären und abklären, ob das so in Ordnung ist.
Duschen
Kein Duschen mit Kindern bzw. Jugendlichen: Trainer:innen duschen nicht gleichzeitig und im gleichen Raum mit Kindern und Jugendlichen. Während des Duschens betritt der Trainer/in die Duschen nur im Rahmen seiner/ihrer Aufsichtspflicht, ggf. mit einem weiteren Erwachsenen und/oder mit anderen Kindern.
Umkleiden
Kein Umkleiden mit Kindern bzw. Jugendlichen: Trainer/innen kleiden sich nicht gleichzeitig und im gleichen Raum mit Kindern und Jugendlichen um. Während des Umkleidens betritt der Trainer:in die Umkleiden nur im Rahmen seiner/ihrer Aufsichtspflicht, ggf. mit einem weiteren Erwachsenen und/oder mit anderen Kindern.
Training
Bei geplanten Einzeltrainings wird möglichst immer das „Sechs-Augen Prinzip“ und/oder das „Prinzip der offenen Tür“ eingehalten, d.h. wenn ein:e Trainer:in ein Einzeltraining für erforderlich hält, muss ein weitere:r Trainer:in bzw. ein weiteres Kind anwesend sein. Ist dies nicht möglich, sind alle Türen bis zur Eingangstür offen zu lassen. (Dies erschwert Übergriffe, da nicht auszuschließen ist, dass eine weiter Person unbemerkt hinzukommen könnte).
Fahrten/Mitnahme
Kinder und Jugendliche werden nicht in den Privatbereich des Trainers bzw. der Trainerin (Wohnung, Haus, Garten, Boot, Hütte usw. ) mitgenommen. Diese Regelung gilt auch für das Angebot der Übernachtung bei Wettkämpfen bzw. Trainingslagern.
Übernachtung
Trainer:innen übernachten nicht in Zimmern gemeinsam mit Kindern und Jugendlichen.
Geheimnisse
Trainer:innen teilen mit Kindern und Jugendlichen keine Geheimnisse. Alle Absprachen, die ein:e Trainer:in mit einem Kind bzw. Jugendlichen trifft, können öffentlich gemacht werden.
Geschenke
Auch bei besonderen Erfolgen von einzelnen Kindern bzw. Jugendlichen werden durch Trainer:innen keine Vergünstigungen gewährt oder Geschenke gemacht, die nicht mit mindestens einem weiteren Trainer bzw. einer weiteren Trainerin abgesprochen sind. Diese Regelung erschwert es Täter:innen Kinder in ein persönliches Abhängigkeitsverhältnis zu bringen, um dadurch Aufdeckung zu verhindern.
Transparenz der Regelung
Wird von einer der Schutzvereinbarungen aus wohlüberlegen Gründen abgewichen, ist dies mit mindestens einer weiteren Trainier bzw. einem weiteren Trainer abzusprechen. Dabei sind die Gründe kritisch zu diskutiere. Erforderlich ist eine Einvernehmlichkeit beider über das sinnvolle und nötige Abweichen von der vereinbarten Schutzvereinbarung.
Ich, ____________________________________,
(verantwortlich als: Trainer:in / Betreuer:in / Funktionsträger:in / Ehrenamt)
- erkläre hiermit, dass ich das Schutzkonzept des Vereins sowie den Verhaltenskodex in der jeweils gültigen Fassung gelesen und verstanden habe,
- verpflichte mich zur Einhaltung dieser Grundsätze im Umgang mit Kindern, Jugendlichen und allen anderen Mitgliedern des Vereins,
- erkenne an, dass sexualisierte Gewalt, Grenzverletzungen und Machtmissbrauch im Verein keinen Platz haben dürfen,
- bin bereit, an Schulungen und Fortbildungen zum Kinderschutz teilzunehmen,
- verpflichte mich, im Verdachtsfall die Kinderschutzbeauftragte oder Vertrauensperson zu informieren,
- erkläre mich bereit, ein erweitertes Führungszeugnis vorzulegen und dieses regelmäßig zu erneuern.
_________________ ______________________________________ ____________________
Ort, Datum Name und Vorname in Klarschrift Unterschrift
Krisenleitfaden
Was tun im Verdachtsfall? – Leitfaden für Trainer:innen und Ehrenamtliche
- Beobachten
- Etwas irritiert dich? Du hörst etwas oder siehst ein Verhalten, das dich stutzig macht?
- Ruhe bewahren
- Keine Vorverurteilung. Keine Versprechungen gegenüber Betroffenen machen („Ich schweige“).
- Vertrauliche Information an Vertrauensperson oder Kinderschutzbeauftragte
- Kontaktiere die benannten Personen – ggf. auch anonym.
- Keine eigenständige Konfrontation mit der beschuldigten Person.
- Alle Informationen schriftlich dokumentieren:
- Datum, Uhrzeit, Zitat, Beobachtung – keine Interpretation!
- Bei akuter Gefährdung (z. B. bei sexualisierter Gewalt, Androhung von Suizid etc.):
- Sofort Polizei oder Jugendamt informieren!
- Nachbesprechung und Aufarbeitung mit Schutzbauftragten
Die Meldekette wird öffentlich auf der Internetseite allen Mitgliedern zugänglich gemacht. Der Vorstand ist sich seiner Verantwortung bewusst. Der 1. Vorsitzende bzw. ihr Vertreter ist über jeden konkreten Verdachtsfall im Verein unmittelbar in Kenntnis zu setzen. Die jeweiligen Vereinsebenen (Abteilungsleitungen, Übungsleiter:innen) nehmen die Verantwortung in ihrem eigenen Aufgabenbereich wahr und werden tätig, wenn ihnen ein Sachverhalt von Gewalt bekannt wird. Die Fachstelle ist bei konkreten Fällen einzubeziehen.


